导语:2026年度全国各省市自治区已陆续启动本地梯度培育工作一系列配套政策与奖补措施同步落地本文将全面解读政策核心要义梳理各地申报要点助力企业精准把握机遇顺利踏上智能化升级之路
当前,全球制造业正经历从数字化向智能化跃迁的关键转型期,我国制造业高质量发展对数智化提出了更高要求。为系统推进制造业智能化升级,培育发展新质生产力,工业和信息化部等六部门联合印发《智能工厂梯度培育管理办法(暂行)》,构建起基础级、先进级、卓越级、领航级四级培育体系,为企业转型指明了清晰路径。2026年度,全国各省市自治区已陆续启动本地梯度培育工作,一系列配套政策与奖补措施同步落地。本文将全面解读政策核心要义,梳理各地申报要点,助力企业精准把握机遇,顺利踏上智能化升级之路。
一、四级梯度体系,铺就进阶之路
智能工厂梯度培育打破了以往企业智能化转型“盲目跟风、单点突破”的困境,通过分层分级引导,让不同基础、不同规模的企业都能找到适配的升级路径。这一体系以“场景化推进、部门联动、央地协同”为原则,形成了“标准体系+智能工厂+解决方案”三位一体的发展模式,推动智能制造从试点示范走向规模化普及。截至目前,我国已建成3.5万余家基础级智能工厂、7000余家先进级智能工厂、500余家卓越级智能工厂,并培育出15家代表国内智能制造最高水平的领航级智能工厂,覆盖80%制造业大类,智能化转型成效显著。
基础级:筑牢数字化根基:聚焦车间级数字化转型,核心目标是实现关键工序自动化、核心数据实时采集和管理信息化。企业需部署安全可控的智能制造装备与工业软件,开展产品、工艺数字化研发设计,通过信息系统实现采购、销售等经营数据的精准核算,智能制造能力成熟度需达到二级及以上。这一层级适合数字化基础薄弱、首次启动转型的企业,是智能化升级的“入门必修课”。
先进级:实现集成化协同:迈向工厂级数字化网络化协同,重点突破生产与管理环节的数据互通壁垒,实现关键生产过程精准控制、生产与经营协同管控。在建设上需优化工艺路线与物流路径,应用数智技术实现装备异常预警,开展供应链数字化协同,主要技术经济指标需达到区域同行业领先水平,成熟度要求二级及以上。适合已完成基础数字化改造,寻求全流程协同优化的企业。
卓越级:打造国内标杆:聚焦工厂级系统优化,实现产品全生命周期数据集成贯通与制造各环节综合优化。核心是推进数据治理与系统建模,构建虚拟工厂与数字化交付体系,通过全过程数据综合分析实现生产计划自动生成、质量精准追溯等智能协同,成熟度需达到三级及以上。要求人工智能技术应用场景比例不低于20%,在国内同行业具有引领带动作用,能形成可推广的解决方案。
领航级:探索未来制造:作为最高层级,聚焦全球领先目标,深度融合新一代人工智能、5G、数字孪生等前沿技术,构建工厂数字孪生系统,实现物理制造过程的精准映射与动态优化。要求人工智能应用场景比例不低于60%,主要技术经济指标全球领先,通过“母工厂”模式带动产业链协同升级,形成可输出的行业标准与解决方案,成熟度需达到四级及以上。首批15家领航级智能工厂已在装备制造、电子信息等关键行业树立标杆,如徐州重型机械的移动式起重机智能工厂实现“全球定制、敏捷交付”,海尔中央空调智能工厂构建AI驱动的大规模个性化定制范式。
二、政策精准赋能,奖补力度加码
在国家政策框架指引下,湖北、甘肃、浙江、内蒙古、西藏等省市自治区已发布2026年度专项培育通知,结合本地产业特色细化申报要求,配套出台资金奖励、优先推荐等支持政策,形成“中央引导、地方落地”的协同推进格局。

从奖补政策来看,甘肃省明确对获评卓越级、领航级智能工厂的企业分别给予100万元、200万元省级资金奖励;湖北省将纳入培育库的项目优先推荐申报省级制造业高质量发展专项资金,按设备、软件投入给予补助;浙江温州对纳入市级培育库的未来工厂梯度项目优先提供政策支持,要求智能工厂软硬件总投资不低于8000万元(山区海岛县可放宽至6000万元)。在申报流程上,各地普遍实行“企业自评—地市推荐—省级评审”的分级机制,石家庄高新区等地区已明确2026年第一批基础级智能工厂申报截止时间为1月15日,其他地区虽未明确具体时限,但均已启动培育工作,企业需密切关注当地工信部门官网动态。
值得注意的是,对于江苏、广东等暂未发布2026年度专项通知的省市,企业可参照工信部《智能工厂梯度培育管理办法(暂行)》及2025年本地政策提前准备,这类地区通常在3-6月启动申报,7-9月完成评审,需提前做好材料筹备与沟通对接工作。
三、把握关键要点,提升成功概率
(一)基础准入条件自查
无论申报哪个梯度,企业均需满足5项核心要求:一是原则上为规模以上工业企业,产品与市场竞争力较强;二是近三年经营财务状况良好,无不良信用记录,未发生较大及以上安全、环保、质量事故;三是关键技术装备、工业软件等安全可控,网络安全和数据安全风险可控;四是建立专门的组织机制,负责智能工厂规划、建设与运营,拥有智能制造专业人才队伍;五是对应梯度的智能制造能力成熟度达标。企业需提前开展自查,确保符合基础条件后再启动申报。

(二)核心申报材料准备
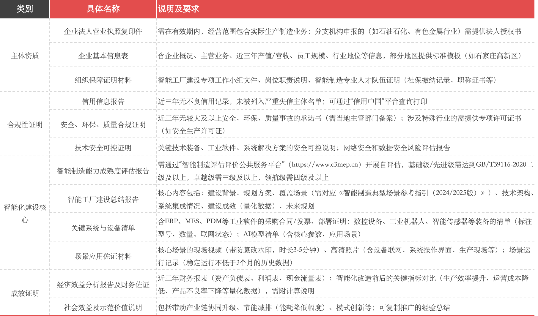
申报材料需兼顾完整性、真实性与针对性,核心包括四大类:一是主体资质材料,如企业法人营业执照、基本信息表、组织保障证明等;二是合规性证明材料,含信用信息报告、安全环保合规承诺书、技术安全可控说明等;三是智能化建设核心材料,包括智能制造能力成熟度评估报告、建设总结报告、关键系统与设备清单、场景应用佐证材料(视频、照片、运行记录等);四是成效证明材料,如财务报表、经济效益分析报告、社会效益说明等。
不同地区还有专项补充要求,例如湖北需提供省经信厅标准模板的申报书与市州推荐函,甘肃需提交县(区)工信部门初审意见,温州需提供软硬件总投资发票与投产承诺书,企业需按当地要求细化准备,避免缺项漏项。
(三)申报关键注意事项
梯度申报需循序渐进:首次申报可从优秀场景、基础级、先进级中选择,再次申报原则上不得跨级跳跃,需按“优秀场景→基础级→先进级→卓越级→领航级”逐步提升。

材料报送规范有序:部分地区无需线上申报,仅需提交纸质版(一式2份及以上)+电子版,纸质材料需按顺序装订,封面标注清晰,所有材料需加盖企业公章。
提前规划预留时间:建议至少提前3个月启动材料准备,为修改完善、初审补正预留充足时间,避免临近截止日期仓促申报。
强化沟通对接:申报前主动与当地县(区)、市(州)工信部门对接,确认最新申报条件、材料模板及时间节点,中央在甘、省属企业可直接向省工信厅申报,无需地市推荐。
四、从提质增效到生态引领
参与智能工厂梯度培育,对企业而言不仅是获得政策支持与资金奖励,更能实现全方位能力提升。从实践成效来看,卓越级智能工厂产品研发周期平均缩短28.4%,生产效率平均提升22.3%,碳排放平均减少20.4%;上汽通用五菱岛式智能工厂建成后,制造效率提升30%,设备综合利用率达98.8%,产品研发周期降低43%,年产值达560亿元。长远来看,智能化升级能帮助企业破解传统生产痛点,实现研发降本、柔性定制,适配市场多样化需求,同时提升在产业链中的话语权,借助“领航级工厂+中小企业”的协同模式,融入更高质量的产业生态。
当前,智能工厂已成为制造业数字化转型的“主战场”,也是提升全球竞争力的关键支撑。2026年度智能工厂梯度培育已全面启动,政策红利持续释放。企业应立足自身发展阶段,精准定位梯度目标,扎实推进申报筹备工作,以智能化转型赋能高质量发展,在制造强国建设的浪潮中把握机遇、实现突破。
申报咨询提示:各地工信部门为智能工厂梯度培育牵头单位,企业可通过当地工信部门官网、政务服务平台获取最新通知文件与申报模板,也可拨打当地工信部门装备工业科(处)联系电话咨询详情。
暂无评论,等你抢沙发