2026-03-17
导语:结合制造强国战略中定的重点发展领域细化分析了我国在通过应用牵引产业协同 等方式加快新一代信息技术产业发展的具体实践着重对核心零部件自给不足集成电路先进工艺滞后高端软件受制于人等短板问题进行了分析展
一、前言
近几十年,信息技术成为继蒸汽动力、电子技术之后的通用目的技术,遵循“技术 ‒ 经济”范式,通过广泛的技术扩散成为推动全球经济发展的主要力量。2010 年,新一代信息技术产业被列入 《国务院关于加快培育和发展战略性新兴产业的决定》(国发〔2010〕32 号)所确定的七大战略性新兴产业,其范畴随着技术创新与市场应用的深化而持续动态扩展,目前主要涵盖下一代通信网络、集成电路、软件与信息技术服务、云计算与大数据、人工智能(AI)、先进计算等重点方向,并逐步向量子信息等前沿未来产业拓展。新一代信息技术产业是国民经济的战略性、基础性和先导性产业,也是我国加快建设制造强国的重要抓手。过去十年,我国新一代信息技术产业立足新发展阶段、贯彻新发展理念、构建新发展格局,取得了一系列历史性成就,产业规模稳步增长、产业结构持续优化、创新能力不断增强、基础设施跨越升级、融合应用深度拓展,展现出强大的发展韧性和增长潜力,为全面建成小康社会提供了坚实支撑,为中国式现代化注入了强劲动能。
“十四五”时期,我国面对错综复杂的国际形势和艰巨繁重的国内改革发展任务,全党全国各族人民,迎难而上、砥砺前行,推动我国经济实力、科技实力、综合国力跃上新台阶。新一代信息技术产业作为全球高科技领域的核心,是大国博弈的前沿阵地,也是我国在“十四五”期间面临经贸争端阻碍、技术创新掣肘最突出的领域。可喜的是,依托我国的庞大市场、全球工业门类最齐全的产业链以及海量多样化的应用场景,我国新一代信息技术产业走出了一条“以市场需求为驱动、以整机制造规模化带动上游核心环节突破、以系统创新推动产业生态完善”的特色化、递进式升级之路,打造了先“围绕产业链部署创新链”后逐步“让创新链和产业链无缝对接”的联动发展范式,形成了难以复制的产业韧性和持续升级能力。但也需要清晰看到,我国新一代信息技术产业“缺芯少魂”的短板并未实现根本扭转,且由于全球地缘政治环境的深刻重构加剧了全球化产业链的不确定性,各国发展模式与侧重点的差异可能增加全球竞争格局的复杂性与多样性,给我国后续技术创新和产业升级带来新的挑战。
未来十年是我国基本实现新型工业化的关键时期。综合来看,当前和今后一个时期,我国工业和信息化发展环境面临深刻、复杂变化。随着新一轮科技革命和产业变革的深入演进,国际环境日趋复杂,新型工业化面临新形势、新特征。新一代信息技术创新活跃,渗透性、带动性不断增强,正成为推进新型工业化的核心引擎。需准确把握未来面临的国际竞合形势,深刻分析我国发展存在的问题和挑战,围绕技术突破、产业升级、应用拓展与安全保障等关键需求,既加强前瞻布局和统筹谋划,又持续推进短板弱项补强,系统推进新一代信息技术产业升级,为实现高水平科技自立自强、建设现代化产业体系提供战略支撑。
二、我国新一代信息技术产业十年总体进展
(一)产业规模稳步增长,支柱地位日益巩固
1.整体规模翻番,增速领跑全球
根据工业和信息化部的相关数据分析得出,2025年我国新一代信息技术产业总规模(按电子信息制造业、软件业、电信业、互联网与相关服务四大核心统计大类进行核算)达36.9 万亿元,较2015 年的17.7 万亿元增长2.1 倍,年均复合增速达7.6%,明显高于全球4.5% 的平均增速,对国民经济与社会发展的支柱作用愈发凸显。主要领域表现突出:电子信息制造业营业收入从11.1万亿元增至17.6万亿元,年均增速为4.7%,营业收入占工业总营收比重超15%,连续12 年位居我国41 个工业大类第一,出口交货值比重连续10 年超40%;软件业收入从4.3 万亿元增至15.5 万亿元,年均增速为13.7%,增速位居国民经济各行业前列;电信业务收入由1.1 万亿元稳步增长至1.8 万亿元,云计算、大数据、移动物联网、数据中心等在内的新兴业务持续发挥对电信业务收入增长的拉动作用;互联网业务收入近几年基本稳定在1.8 万亿元,利润总额持续下滑,但研发经费投入稳步上升,表明我国过去十年逐步开始由人口红利驱动的粗放型发展模式向创新驱动的集约型高质量增长模式转变。
2.新兴领域快速崛起,形成增长新极
新一代信息技术创新空前活跃,不断催生新产业、新模式、新动能。过去十年,以云计算、大数据、物联网、工业互联网、AI等为代表的新兴领域从萌芽起步到快速壮大,为我国新一代信息技术产业发展注入不竭动力(见表1)。截至2024年年底,云计算市场规模从“十二五”期间的数十亿元增长至8288 亿元,年复合增长率超40%,稳居全球第二;物联网核心产业规模达到2.77万亿元,同比增长10.2%;AI 产业规模已超9000 亿元,同比增长24%,整体实力进入全球前列;数据产业规模超过5.86 万亿元,较“十三五”末期增长117%,展现出强劲的发展动能。
表1 产业规模相关数据

3.市场主体梯队化成长,国际竞争力显著提升
龙头企业全球地位稳固,华为技术有限公司稳居全球通信设备企业榜首,阿里云计算有限公 司、腾讯云品牌由亚太市场出发实现全球市场份额的快速提升,浪潮集团有限公司实现全球AI 服务器引领式发展,曙光信息产业股份有限公司在高性能服务器领域表现突出,互联网企业从“产品出海”向“生态输出”升级,深圳市腾讯计算机系统有限公司、抖音有限公司、拼多多(上海)网络科技有限公司等在游戏、短视频、电商等领域已建立全球领先优势。创新型企业不断崛起,科创板上市公司中近半数为新一代信息技术企业。涌现出中科寒武纪科技股份有限公司、摩尔线程智能科技(北京)股份有限公司、歌尔声学股份有限公司、汉威科技集团股份有限公司、飞骧科技股份有限公司、三安光电股份有限公司等一批在AI 芯片、传感器、化合物半导体细分领域快速成长的企业。从聚焦计算机视觉的“AI 四小龙”到大模型时代的“AI 六小龙”,我国具备国际竞争力的AI创新企业也不断涌现。
(二)产业结构持续优化,高端化、国际化步伐加快
1.供应链韧性进一步增强
我国是世界唯一拥有联合国产业分类中全部工业门类的国家,已形成涵盖基础硬件、基础软件、模组设备、整机系统等环节的完整信息技术产业链。同时我国深入实施制造业重点产业链高质量发展行动,通过“短板产业补链、优势产业延链、传统产业升链、新兴产业建链”系统推进产业链、供应链韧性和安全水平的全面提升,新一代信息技术产业构建形成从核心元器件、终端设备到软件服务的完整产业体系,关键环节自主可控水平稳步提升,服务器、打印机、存储器、网络等重点产品的供应链能力全面提高。
2.从“低端制造”迈向“高端创造”
2025 年,全球前5000 个品牌中,我国品牌总价值位居全球第二,其中电子整机高端化升级成效显著,国产高性能服务器(八路及以上)市场份额十年翻了五倍,AI 服务器出货量占比超过30%;第五代移动通信(5G)手机渗透率超85%,AI 手机渐成主流,AI大模型在端侧的规模化落地进程不断加速;健康监测手表、智能眼镜、增强现实/虚拟现实(AR/VR)头盔等新兴终端创新不断;智能机器人从“技术演示”向商业服务、工厂作业等场景落地;我国企业推出的AI 应用在全球AI 应用 TOP50 榜单中占据近40% 席位,在TOP10 中占据3 席;云服务商在东南亚、中东、欧洲、美洲、非洲等30 余个国家和地区建设了超过100 个数据中心,服务超过50万家全球企业。
3.全球布局持续深化
出口规模持续扩大,贸易结构优化升级,电子信息制造、软件与信息服务业等关键领域出口稳步增长,计算机硬件、通信设备、云计算、大数据服务等高附加值产品占比日益提升。技术输出步伐加快,北斗卫星导航系统已在30多个非洲国家落地,为水利、交通、农业提供了高精度位置服务,精度达亚米级。新一代信息技术产业成为“一带一路”的重要战略合作领域,一方面围绕数字基础设施开展广泛合作,提升互联互通水平。如参与吉尔吉斯斯坦5G 网络建设,将其互联网普及率由43% 提升到70%;北斗卫星导航系统已向“一带一路”沿线亿级以上用户提供服务。另一方面助力共建国家数字化转型,我国企业积极通过合作共建数据中心、开展数字化服务等方式支撑当地数字化转型。
(三)创新能力全面提升,自主创新体系初步形成
1.基础研究和原始创新取得系列突破
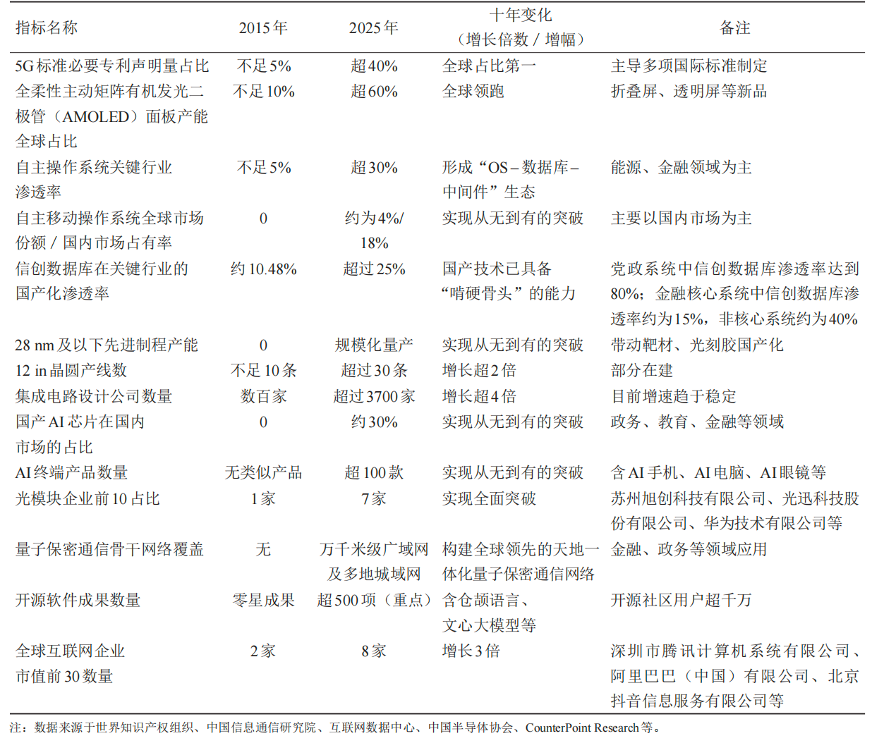
过去十年,我国在新一代信息技术产业领域加速创新,全面提升了技术自主化和竞争力水平,重要进展见表2。国家战略科技力量深入优化,构建形成“国家实验室+全国重点实验室+企业联合实验室”梯次布局体系,信息与通信技术(ICT)领域涌现出鹏城实验室、之江实验室等一批聚焦基础研究的新型研发机构,加大在前沿基础领域的创新研究。面向未来的前沿领域取得系列成果,超导量子计算机、光量子计算系统实现了量子优越性验证;自主研发的多款脑机接口芯片、植入式电极等器件的通道数持续增加,稳定性逐步提升。企业创新主体加大对基础研究的重视力度,华为技术有限公司将其研发投入的20%用于基础研究领域,围绕数学理论、基础算法、通信模型等开展原始创新。我国高水平国际期刊论文数量连续5 年世界第一,在ICT 领域表现尤为突出,实现从“量的积累”向 “质的提升”转变。清华大学异构融合类脑芯片 “天机芯”、类脑互补视觉芯片“天眸芯”先后登上 Nature 期刊封面。在基于静态随机存取存储器 (SRAM)、非易失闪存技术(NorFlash)器件、可变电阻式存储器(RRAM)等存算一体技术方向均有探索,并在降噪耳机、助听器等人工智能物联网 (AIoT)端侧低功耗领域取得商用。
2.标准与专利影响力显著增强
我国已建成涵盖基础通用、核心技术、行业应用、安全治理为框架的完整标准体系,在多个重点领域实现国际引领。5G 标准必要专利声明量全球占比超过40%,位居第一;主导完成5G-A 首个版本标准(3GPP Rel-18)冻结,提交第六代移动通信 (6G)技术提案1000 余项,成为6G 标准制定的核心力量。在工业互联网、车联网、AI 等领域牵头制定多项国际标准,如主导完成工业互联网网络体系架构国际标准ITU-T Y.2623,推动主导的C-V2X 成为全球车联网唯一国际标准,推动了AI 芯片测试、大模型基准测试、AI 平台、具身智能及数字人等多个重要系列标准研制。专利合作协定 (PCT)专利申请量自2019 年起跃居全球首位并保持领先,在AI、信息通信、新能源汽车、量子信息、生物医药、光伏等领域掌握了一大批关键核心技术专利。龙头企业表现尤为突出,华为技术有限公司高居全球PCT 国际专利申请量榜首,2024 年以6600 件申请量位居全球第一。重点领域专利布局彰显领先优势,2024 年数字经济核心产业发明专利授权量达50 万件,位居全球第一;AI 专利全球占比达60%,成为全球最大的AI专利拥有国。
(四)技术赋能效应显著,融合应用深度拓展
十年来,我国新一代信息技术产业赋能、赋值、赋智作用深入显现(见表3)。加速产业数字化转型,5G 应用全面融入45 个国民经济大类,在工业、医疗、教育、交通等领域形成了万余个示范项目。“5G+工业互联网”正式步入规模化应用新阶段,目前我国具有全球领先水平的百家5G 工厂,平均产能提升了25%,运营成本降低了19%,一批 “无人矿山”“黑灯工厂”“智慧港口”等新模式、新业态逐步壮大。推动实体经济提质增效,从全球范围来看,新一代信息技术正在与制造业产生深度融合,深刻改变制造产品、过程、装备、模式、业态等,促进制造业发展步入智能化阶段。我国已连续11年成为全球最大的工业机器人消费国,我国工业机器人密度达470 台/万人,远超全球平均水平;智能终端、电商直播、沉浸式购物、数字文旅等新型信息消费产品和模式蓬勃发展。服务民生福祉普惠化,5G、千兆光网应用在500多家三甲医院推广应用,覆盖院前急救、住院治疗、康复出院等各个流程,民众获得感持续增强。支撑社会治理现代化,提升公共服务能力,数字技术助力传染病防控和复工复产,健康码、远程办公、协同研发等创新应用快速推广,基于手机基站信令数据开发的通信大数据行程卡实现了高便捷、低成本、实时可得的行程轨迹服务,展现技术服务社会治理的强大能力。与此同时,前沿领域加速从技术验证向规模化落地的跨越,侵入式脑机接口已有数十例临床案例,非侵入式脑机接口在疲劳监测、情绪识别、脑控外设、智能驾驶等生活消费与工业领域场景开展试点应用,为未来大规模商用铺平道路。
表2 创新成果相关指标

表3 融合应用相关指标

三、我国新一代信息技术产业重点领域的成就与不足
2015 年,我国部署全面推进实施制造强国战略,新一代信息技术产业不仅是我国制造业的重要组成部分,更是驱动制造业转型升级的关键动能,也是我国制造强国战略的重点布局。考虑到新一代信息技术产业范畴广及不同细分领域发展特色,在总体分析的基础上,重点选取信息通信设备、集成电路、软件三个领域对十年历程展开分析和评估,其中信息通信设备是由“跟跑”到“并跑”“领跑”的典型领域,集成电路是在外部产业环境压力下不断调整策略路径以及重点的代表领域,软件则是同步推进自主创新和开源共享实践的突出领域。其中,集成电路和软件作为当下影响新一代信息技术产业甚至国民经济各行业的短板环节,更需充分总结过去十年的不足和差距,以更好指导未来十年的谋划和发展。
(一)信息通信设备发展领先,部分核心元器件尚有差距
1.基础设施建设全球领先,奠定产业发展根基
十年来,我国在信息通信设备领域坚持需求驱动,持续推动基础设施建设,突破“局部覆盖、零散布局”的局限,形成“网络硬设施+算力软支撑+新型基建融合”的全域化体系(见表4),充分发挥我国地域广、人口多、需求大的优势,为我国信息通信设备的部署应用、技术创新和产业发展提供了广阔的市场空间。
固定网络实现从十兆到千兆的能力跃升。我国已建成全球规模最大的光纤通信网络,千兆光网覆盖全国所有城市,实现“县县通千兆、村村通宽带”。基础电信企业全面推进全光城市、全光工厂、全光园区建设,打造智能全光底座,支撑数字经济和社会发展。移动网络实现从“第三代移动通信 (3G)突破”到“5G引领”。自2019年我国发放5G 牌照以来,已建成全球规模最大、技术先进、用户最多的5G网络,截至2025年11月,我国5G基站总数达475.8万个,千兆用户达2.38亿户。我国运营商率先启动5G-A 的规模部署,目前已超过30 万站,积极开展通信感知融合、低空通信等新技术的试点示范。下一代网络(IPv6)规模部署成效显著。三家基础电信企业骨干网、城域网和第四代移动通信 (4G)网络全面完成IPv6 升级改造并开启承载服务,面向家庭用户和政企用户的IPv6网络服务能力已覆盖全国所有城市,移动终端、家庭网络终端、物联网终端等支持能力不断提升。算力基础设施快速发展。超级计算实现从P 级超算到E 级超算的代际跨越,成为全球首批实现E级超算商用化的国家之一。智能计算从无到有,占比超过80%,多地建成单体万卡规模智算集群。“东数西算”工程落地见效,全面实现“1 ms 城市、5 ms 区域、20 ms 跨枢纽”的网络延迟目标。创新性开展基于现有互联网体系架构的算力互联互通及供需匹配,促进算力资源使用效率和服务水平提升。工业互联网基础设施初步建成。截至2025 年11 月,“东西南北中” 国家顶级节点建设完成并稳定运行超7年,构建形成“统一管理、互联互通、安全可控”的完整标识服务体系。2024 年首次提出面向新型工业化的 “新型工业网络体系架构”,面向全产业的工业互联网高质量外网建设初见成效,已覆盖全国374 个地级行政区(或直辖市的下辖区),覆盖率达89.7%。物联网开启由“万物互联”到“万物智联”新阶段。建成“NB-IoT+4G+5G”多网协同的物联网基础设施,移动物联网终端十年增长超30倍,成为全球主要经济体中首个实现“物超人”的国家。卫星互联网进入加速组网阶段。尤其2025年以来,在轨低轨通信卫星总数突破200 颗,地面支撑体系从单点布局走向全国协同,在轨的天通卫星已经为大众智能手机提供语音、短信等服务,北斗卫星导航系统在定位导航授时的基础上拓展了短报文通信功能,天地一体化信息网络加快构建。
2.整机设备竞争力显著增强,高端产品实现突破
大规模信息基础设施的建设为我国信息通信设备企业提供了宝贵的规模化市场牵引和迭代验证场景,助力其逐步构建了“市场收益 ‒ 研发创新 ‒ 产品升级”的良性循环,最终实现竞争力的全面提升。
产品供给能力进一步跃升。产能产量优势明显,服务器、个人计算机、智能手机、显示面板、光纤光缆等产品产量保持全球第一。产品竞争力明显提升,多领域国产产品位列全球第一梯队,在全球及国内的市场占有率位列前茅。华为技术有限公司、中兴通讯股份有限公司、烽火通信股份有限公司等在全球通信设备市场的份额超过50%,5G/5GA基站与核心网设备实现大规模自主部署,整机能效、组网能力及算网协同能力持续提升,多载波聚合、大规模无线阵列(Massive MIMO)、超大带宽、高阶调制等关键无线能力达到国际先进水平;旭创科技有限公司、海思半导体有限公司、光迅科技股份有限公司、海信集团有限公司、华工正源光子技术有限公司等国内企业在全球光模块市场份额占比超过50%,硅光集成、相干光模块关键器件、先进封装等技术体系逐渐完善,高速光收发模块的量产能力显著提升,逐步满足数据中心互连和全光承载网的高速率、高带宽需求;联想集团蝉联全球个人计算机市场份额第一,浪潮集团有限公司、新华三集团跻身全球服务器市场前五位,依托通用中央处理器(CPU)、AI加速器与数据处理器(DPU)等关键器件能力的持续提升,国内服务器整机架构逐步从单一x86体系向多架构协同演进。液冷散热、高密度集成、算力池化与分布式调度等先进技术体系加速应用落地,推动服务器在AI、云计算及边缘计算场景中的性能表现、能效指标与系统级可靠性持续提升。在产品高端化和产业链高端化的同时,也带来了自“产能大国”向“产能强国”的转变,高性能服务器和AI 服务器合计占服务器产能比例超过50%,轻薄本占笔记本电脑产能比例超过60%,AI手机产能占比超过70%。
3.关键元器件自给能力提升,但高端领域仍存短板
十年来,我国信息通信设备的快速发展直接带动了相关产业链上游关键芯片与核心元器件的进步,并依托对系统级优化的深刻理解走出了一条 “以系统优势弥补局部短板”的自主创新路径。我国基于在5G 系统设备、通用及专用行业终端等整机设备方面已具备较强的自主研发与产业化能力,紧密围绕5G 高频通信需求,联合电子元器件、原材料等产业上下游协同攻关,扭转了射频芯片、天线等关键零部件长期依赖进口的局面,实现了包括7 nm/5 nm 基站基带处理芯片、5G 移动系统级芯片 (SoC)、射频收发器件及模组、毫米波器件等在内的大多数核心芯片和器件的自研设计能力。天河三号、神威·海洋之光、曙光E 级系统领跑国内E 级超算发展,构建三大CPU处理器芯片体系,彻底摆脱“缺芯”困境。
现阶段高端元器件差距依然存在,5G 移动通信所需的高端数字芯片、全频段射频前端模组等仍依赖外部供应。5G 基站基带芯片主流处于7 nm/ 10 nm 工艺,国内具有基站基带芯片的前端到后端设计能力;基带芯片与应用处理器共同构成的智能终端芯片技术壁垒较高,国内企业在基带芯片的设计能力上也不落伍,但在电子系统设计自动化/互联网协议地址(EDA/IP)和先进工艺制造方面仍然存在差距。全频段射频前端模组的高频器件能力不足为核心瓶颈,我国高频射频器件在持续进步中,但由于国内毫米波应用未全面开展,导致缺乏足够的市场牵引,更高频段的射频器件产业化进度落后于美国,毫米波器件、毫米波开关、高频滤波器等能力薄弱。6G要求更高性能、采用更多先进技术,对芯片及器件提出更高要求,进一步凸显了我国基础产业短板问题。
新一代网络通信所需的高速数字信号处理 (DSP)、高端光器件芯片、新型光纤材料研发等距离国际先进水平仍有1代左右的差距。国内仅部分企业实现了25 G/50 G光芯片量产,100 G及以上高速率光芯片仍依赖进口。硅光芯片具备400 G/800 G 设计能力,部分试水1.6T,但EDA 设计工具和代工仍存在对外依赖。我国硅光产业化进度落后于英特尔公司、思科系统公司等国际巨头,目前具备180 nm/130 nm及部分90 nm硅光工艺中试线,但在技术成熟度、制造规模及产业链完整性方面仍有差距,基于180 nm/90 nm等制程的集成光芯片器件仍 需要依赖国际工艺资源。
卫星通信所需的高精度星敏感器、高端射频芯片与基带芯片与国际先进水平存在较大差距。卫星芯片器件因抗辐照等特殊要求,主要采用较成熟的工艺,但我国龙芯、飞腾等在高性能计算芯片产品方面与国外存在较大差距,限制星载计算能力,星载波束赋形芯片、基带处理SoC 仍需集成化发展,各类抗辐照射频器件仍需低成本化、商业化发展。先进计算、AI 发展所需的AI 芯片成为“卡点”,现有AI芯片性能落后英伟达公司芯片超过两代,实际应用中算力利用率距离英伟达公司同代产品差距较大,国内90% 的高端AI 训练芯片依赖进口。
表4 信息通信设备领域基础设施相关数据

(二)集成电路加速突破,先进工艺等短板制约依然显著
1.产业规模持续扩大,全链条能力稳步提升
过去十年,在国家战略部署的有力引领下,我国持续强化制度供给、资金投入和创新支撑,全面推动集成电路技术产业的发展。尤其是国家集成电路产业投资基金的成立,缓解了传统项目或补贴支持持续性差、难以深化协同等问题,实现了基于市场化投资推动技术研发和产能建设的新模式,三期累计注册资本超过6800亿元,带动社会资本投入超1.2万亿元,构建“国家出资引领、地方跟投、社会资本参与”的良性循环体系,累计投资150 余家企业,推动我国集成电路产业逐步从补短板、强基础向建体系、成生态的跨越发展。
我国集成电路产业已形成设计、制造、封测三业并举的协同发展格局,其中集成电路设计领域持续跃升,产业销售额由2015 年的1325 亿元增长至2024年的6460亿元,企业数量从数百家发展到超过 3500 家;制造领域重点突破,集成电路产量从 2015年的1087.2亿块提升至2024年的4514亿块,我国集成电路制造行业市场规模由2015年的900.8亿元增长至2024年的近4500亿元,全国12 in产线由不足 10 条增长至超过30 条,成熟制程月产能迈上百万片台阶;封装测试领域同步跃升,销售额从2015年的1384 亿元增长至2024 年的3369 亿元,我国多家封测企业连续多年稳居全球前十。
2.关键核心技术取得进展,但高端环节仍受制约
整体来看,我国集成电路领域自主创新水平不断提升,相关专利申请量由2015年的30 609件增长至2024年的69 487件[16],原创性、系统性技术创新动力持续增强。在设计环节,我国持续完善芯片产品体系,CPU实现了从能用到好用的跃迁,自主指令集(RISC-V)、高性能通用架构(龙芯、飞腾、鲲鹏)和服务器级处理器体系全面成熟; GPU、AI 芯片实现了从“空白”到“跟跑”的突破,AI训练/推理指令集、张量计算单元、片间高速互联、多级调度与资源管理等关键技术能力全部建立,加速构筑国产智算体系;现场可编程门阵列 (FPGA)完成了从百万门级到亿门级的飞跃。在制造环节,逻辑工艺、存储工艺以及特殊工艺均实现稳定量产并持续优化,14 nm量产与7 nm工程验证圆满完成,12 in 晶圆产能占全球比重从2015 年的不足5% 提升至20% 以上;3D NAND Flash 已完成232 层堆叠与高纵横比通孔刻蚀等关键工艺验证,技术能力与全球最高水平实现“并跑”;动态随机存取存储器(DRAM)实现DDR5 颗粒的量产流片与良率爬坡,在高速接口、电压优化及可靠性指标上全面达标;碳化硅(SiC)与氮化镓(GaN)等第三代半导体依托6~8 in 外延、沟槽型金属 ‒ 氧化物 ‒ 半导体晶体管(MOSFET)、高电子迁移率晶体管(HEMT)等核心工艺实现规模化供应,整体产能已具备支撑全球约50%市场需求的能力;国产 MEMS传感器在核心制造工艺、敏感结构设计、异质材料集成等方面持续取得技术突破,灵敏度、噪声、功耗和集成度等关键性能指标实现跨代提升。在封测环节,以晶圆级封装(WLP)、重布线层 (RDL)、倒装芯片(Flip-Chip)等先进工艺为基础,实现了2.5D 封装、硅通孔(TSV)、基于硅中阶层的CoWoS封装、三维堆叠等关键技术的突破,初步建立起能够支撑高带宽多芯片模组(MCM)、芯粒异构集成生产需求的先进封装产业体系,成为我国产业由低技术水平向高技术水平跃迁的典型范例。
现阶段我国集成电路全产业链与全球领先水平尚存较大差距。全球集成电路产业在先进制程、关键设备、核心软件与材料等领域高度集中,美国、韩国在EDA、IP、制造、封测、装备等各关键环节形成了技术壁垒。我国的集成电路产业虽然实现了跨越式发展,但在关键环节仍存在系统性短板:在芯片设计端,高性能CPU/GPU 的微架构设计能力不足,指令集优化、乱序执行引擎、片上互连 (NoC)、内存层次结构、电源管理等核心IP体系仍不完善;在制造工艺端,是我国目前关键短板,直接影响各类高端计算芯片、通信芯片、存储芯片的生产制造。整体而言,数字逻辑工艺差距有三代, DRAM工艺差距超过5年,NAND制造工艺差距约为一代。虽以长江存储为代表的企业通过Xtacking 架构创新提升了NAND产品性能,但在很多底层基础技术环节,如先进制程(7 nm/5 nm 及以下)在多重曝光、光学邻近效应(OPC)建模、先进应力工程、高介电栅材料、自对准(Self-Aligned)工艺 等核心技术方面仍存在明显差距,晶圆良率和工艺窗口控制能力不足;在封测环节,高密度RDL、 TSV、2.5D/3D Chiplet 封装的热 ‒ 应力协同设计、信号完整性(SI)与电源完整性(PI)分析能力仍需补强;在材料体系方面,高端光刻胶(EUV/ ArF)、高纯靶材等关键材料国产化率依旧偏低;在设备领域,EUV 光刻、浸没式光刻、高深宽比刻蚀、薄膜沉积、计量与缺陷检测、高端离子注入等关键装备仍受制于人,光源系统、曝光物镜、双工件台、真空与气体控制系统、高稳定光学组件等核心零部件依旧存在对外依赖现象;在EDA 工具链方面,数字实现、时序优化与闭合、功耗分析、形式验证、版图物理验证等核心算法能力仍薄弱,自主工具生态尚未形成体系化竞争力。
(三)基础软件与工业软件突破应用,高端受限问题仍较为突出
1.软件产业规模倍增,自主生态初步构建
软件业务收入从2015 年的4.3 万亿元增长至2024 年的13.7 万亿元,年均增速为13.6%。根据2025 年前三季度软件业务收入11.1 万亿元、实现13%[19]的同比增长预测,2025 年软件收入将突破14 万亿元。北京、广东、江苏、山东、上海等 16家软件名城贡献全国近80%的软件收入,产业集聚效应凸显。目前我国形成了以中关村软件园、上海浦东软件园、深圳软件产业基地、南京软件谷等重点园区为核心,数百家省市级园区为骨干的立体化发展格局,并围绕长三角、珠三角、环渤海以及成渝等重点区域,构建了优势互补、协同联动的 “软件产业带”。
我国操作系统在桌面、服务器、手机、云服务等主要领域已基本完成原始技术的积累,涌现出多款“可用”的技术方案。鸿蒙移动操作系统可支持手机、平板、智慧屏等多种终端类型,覆盖产品品类超2000种。目前鸿蒙移动操作系统的原生应用和元服务上架数超过20 000个,开发者超过720万名, 全球激活设备达12.4亿台,全球市场份额达到4%,成为继iOS 和Android 后的第三大移动操作系统。国产服务器操作系统已经可以有效应对 CentOS 停服挑战,市场约1/4 的服务器已实现自主发展,其中龙蜥、欧拉等服务器操作系统累计装机量分别突破800 万和1 千万,并已渗透到金融、能源、电信、交通等涉及国计民生的重点行业。统信和麒麟两大桌面操作系统能基本满足党政、金融、教育等重点行业办公需求,其中统信原生操作系统上架应用超1.5万个、生态适配组合超500万个、适配合作伙伴超1 万个,麒麟操作系统预装设备超500万台、上架应用超5.6万个、原生适配软/硬件超100万个。
国产数据库自给能力明显增强,逐步从边缘系统进入金融、政务等核心业务场景。在技术层面,以达梦、OceanBase、华为云GaussDB 为代表的产品核心代码自研率达100%,产品性能指标实现质的飞跃,如OceanBase 4.3版本在中国建设银行核心交易系统实测中创下单集群1280000 TPS(每秒事务处理量)的世界纪录,分布式事务优化时延压缩至0.8 ms;达梦DM8在TPC-C测试中单节点性能达150万tpmC,达到甲骨文股份有限公司(Oracle)同等水平。在应用层面,国产分布式数据库贴合金融、电信等重点行业需求,有效提升产品在高并发访问、大规模数据量查询和复杂业务处理方面的性能和稳定性,并成功在银行、运营商等的核心业务系统上投产上线、平稳运行,如GoldenDB 于2019 年在中信银行信用卡核心系统投产,2020 年5月完成总行账务核心系统替换,6年内实现零故障运行;华为云GaussDB在中国邮政储蓄银行的新一代分布式核心系统中支撑日均20亿笔交易,峰值达6.7万笔/s;中国电信集团有限公司将大部分核心业务迁移至其自研的云原生TeleDB分布式数据库;中国南方电网有限责任公司使用达梦DSC、达梦 DMHS 方案承载网调、省调、地调相干光系统 (OCS)调度核心以及信息化系统等。
国产工业软件能力进一步提升,云化、平台化成为重要发展方向。国产工业软件的可编程逻辑控制器(PLC)、监控和数据采集系统(SCADA)、集散控制系统(DCS)等产品快速发展,部分产品国内市场占有率持续提升。国内领军企业积极探索融入大模型技术,自研细分领域大模型已在研发设计类环节开展点状应用,如华为技术有限公司构建药物分子大模型实现新药物分子生成与优化等应用;生产类软件逐渐具备自身智能,如阿里云ET 工业大脑在协鑫光伏切片生产中,通过AI 算法优化切割参数提升良品率(1%);管理类软件直接嫁接基础大模型功能已具备智慧大脑,如在企业办公自动化系统中接入文心一言大模型实现对话内容生成。此外,国内工业软件的云化与软件运营服务模式加速普及,目前拥有超过340 家具有一定影响力的工业互联网平台,重点平台工业设备连接数超1 亿台(套),工业互联网融合应用已实现41个工业大类全覆盖,工业应用程序数量从2020 年的35 万个向2025 年的100 万个目标迈进。
开源生态蓬勃发展,国际影响力提升。开源项目运营持续向好,我国已成为全球开源体系的重要力量。我国开源项目数量已达3000万个、开源开发者数量超过900 万名、活跃开源开发者数量达到227.29 万人,诞生了MindSpore、PaddlePaddle (飞桨)、TiDB、Apache Dubbo、鸿蒙等一批具有国际影响力的开源成果,创新协同网络持续扩大。开源模型国际竞争力突出,Deepseek、通义千问等开源大模型全球下载量超亿次,主流AI 开源社区已托管模型达38 万个、数据集5.3 万个,全球最大开源社区Hugging Face榜单(2025年7月)前10中有9个来自我国。企业在开源领域参与程度持续提升,目前我国使用开源技术的企业超过90%,云计算、大数据技术领域的开源技术应用率超过40%。对全球开源生态中的影响力持续提升,全球活跃度排名前100 位的开源软件项目中,中国软件项目占比17%、排名第2 位;华为技术有限公司、北京抖音信息服务有限公司、深圳市腾讯计算机系统有限公司等在Linux 基金会等国际开源组织中担任重要角色,阿里巴巴集团连续多年被评为全球最具影响力的开源公司之一。
2.“大而不强”矛盾依然突出,高端领域仍受制约
我国软件“大而不强”矛盾突出,长期呈现 “应用强、核心技术弱”的倒挂状态。操作系统核心算法优化慢、系统稳定性待提升、用户体验差等,产品距离好用差距较大;此外,系统参与建设利益相关方缺乏协作意识,企业在同质化中竞争,出现软/硬件企业适配积极性弱、下游终端企业 “不敢用”、操作系统配套工具链不完备等问题。国产数据库差异化核心能力不足,产品重复建设、低层次循环问题突出,极难满足中高端市场的全部需求。工业软件核心求解器、三维几何引擎等仍受制于人,高精度仿真、电子设计自动化(EDA)和高端计算机辅助设计等领域与国际领先水平差距显著,经营管理软件底层架构简单、系统逻辑与业务环节存在偏离,工业知识与工业机理缺乏积累与转化。在当前最重要的AI 领域,我国企业均构建了与自研AI芯片相对应的端到端软件栈(含驱动层、编译器、加速库、工具链等),生态竖井及碎片化发展,完备度与英伟达公司的CUDA 生态差距较大,直接制约了我国 AI 芯片的落地应用效果,也带来我国发展 AI 根基不稳的重大隐患。此外,我国在 AI 框架与算法、云原生架构、大数据处理引擎等方向多为应用层创新,在原始理论、核心架构和标准制定上话语权不足,且在各个领域都存在产业上下游生态碎片化严重、同质化竞争等普遍性问题。
当前,我国软件产业链协同性不足问题凸显,已成为制约产业高质量发展的重要瓶颈。一是国产软 / 硬件在技术参数、接口协议及等技术方面缺乏统一规范,导致芯片与国产操作系统、操作系统与应用之间的适配成本呈现指数级增长,企业需承担高昂的非生产性开发支出,技术生态持续呈现碎片化发展;二是头部企业凭借技术垄断、资本集中度及市场支配地位,锁定产业链的 “平台 ‒ 应用 ‒ 数据” 资源,下游中小微企业被动嵌入主导企业的技术体系与商业规则,导致其创新活动陷入依附式改良的低水平陷阱,差异化竞争难以实现,创新投入回报周期被严重拉长;三是软件产业链上下游主体对国产软件生态贡献价值界定缺乏共识,导致协同生态体系化推进缓慢。如在国产操作系统适配过程中,应用企业因看不到盈利预期,难以持续投入高额开发与运维费用来推动头部应用适配;整机企业终端销售基本接近 “零利润”, 国产操作系统运作模式不明朗。
国际竞争压缩国内软件产品的生存空间。全球软件产业格局正经历深刻调整,地缘政治冲突、贸易保护主义抬头与技术民族主义盛行交织叠加,导致国际市场不确定性显著增大。一方面,一些国家以 “国家安全” 为由在 EDA、高端数据库等关键领域设置技术壁垒,将百余家中国软件企业列入各类管制清单,从源代码审查、数据跨境流动到市场准入层层设限;另一方面,国际巨头凭借技术先发优势和生态主导地位,采取 “云 + 端 + 服务” 一体化策略挤压国内市场,在操作系统、工业软件、高端企业资源计划等领域形成 “马太效应”, 本土产品因生态兼容性、用户习惯和品牌认知等隐性壁垒难以获得规模化应用机会。此外,随着全球经济下行压力加大,软件采购预算普遍收紧,客户更倾向于选择成熟稳定的国际主流产品以规避转型风险,这进一步压缩了国内创新软件的试错空间与成长窗口。
四、新一代信息技术产业的未来愿景与重点任务
现阶段,以中国式现代化全面推进强国建设、民族复兴伟业,实现新型工业化是关键任务。党的二十大报告提出,到 2035 年基本实现新型工业化,强调坚持把发展经济的着力点放在实体经济上,推进新型工业化,加快建设制造强国。当前和今后一个时期,新一轮科技革命和产业变革加速演进,特别是以 AI 等为代表的新一代信息技术蓬勃发展,从生产要素、生产范式、生产组织等方面深度推动产业变革,推动人类社会加速迈入数智时代 。在《中共中央关于制定国民经济和社会发展第十五个五年规划的建议》中即强调 “数智化” 转型,代表着新时期我国新一代信息技术产业发展存在着更多创新机遇和需求。与此同时,国际形势变乱交织,来自外部的遏制不断升级,面临的安全风险挑战增多。
在我国新一代信息技术产业取得成绩的同时,也应充分认识到,我国 “整机强、基础弱” 的态势没有得到根本扭转,“通信技术强、信息技术弱” 的局面也有待改进。未来十年,我国要基本实现新型工业化这一战略目标,不仅要从根本上实现新一代信息技术产业本身的跨越升级,全面提升核心技术自主可控能力、前沿技术引领创新能力、高质量供给创造能力、产业链供应链韧性和安全水平,还要充分利用新一代信息技术对传统产业进行全方位、全链条的改造,提高全要素生产率,充分发挥数字技术对工业发展的放大、叠加、倍增作用。
(一) 坚持创新引领,筑牢科技自立自强根基
未来十年,需持续完善 “基础研究 ‒ 技术研发 ‒ 产业应用” 的全链条体系,实现从 “单点突破” 向 “系统跃升” 转变。
推进前沿技术系统性突破。巩固信息通信设备技术优势,实现 6G、网络与安全等关键技术的系统化突破,推动形成以我国为主导的 6G 全球统一标准,加速推进技术试验,同步开展基站、核心网、芯片与终端产品的研发。在 1.6 T/3.2 Tbps 相干传输、空芯光纤、智慧海缆系统、400 Gbps 卫星光通信、超 100 Gbps PON、光网络智能体、通感一体、光电融合等光通信前沿方向取得重要进展,构建智能全光网络。“IPv6+” 技术体系持续演进,推动 SRv6、网络切片、应用感知网络 (APN6) 等技术创新突破和规模化部署,提升云网一体化体验。加快新兴重点领域的战略布局,紧抓 AI 革新的重大机遇,积极探索通用人工智能 (AGI) 的技术演进方向与实际应用落地路径,大力促进算力基础设施的普惠化、算法模型的创新优化以及高质量训练数据集 (算据) 的协同发展,加速新一代智能终端、智能体以及多模态 AI 应用的广泛普及。突破量子纠错等关键技术研究,明确大规模容错通用量子计算技术路径,推动量子保密通信实现与 ICT 系统和网络深度融合,拓展量子传感在国防、能源、医疗等领域的应用。
深化 “生态化联动” 创新模式。推动高校、科研院所、企业及产业链间 “多元参与、开放共享” 协同创新格局不断深化。构建具有全球影响力的开源社区,促进自主技术融入国际开源体系,形成 “开源促进创新、创新反哺产业” 的良性循环。跨界融合能力进一步增强,加强移动通信、光通信、卫星通信、车载通信、云计算等多领域互融互通,同时与 AI 实现双向融合,实现 “空天地海” 一体化的泛在智能连接。
(二) 强化韧性保障,筑牢供应链安全屏障
未来十年,新一代信息技术产业需继续充分发挥信息通信设备的既有优势和牵引带动作用,加快集成电路 “卡脖子” 攻坚和软件短板弥补,实现从 “被动防御” 向 “主动塑造” 转变,显著提升产业链、供应链韧性与安全水平。
以体系化协同创新提升产业链 “韧性可控” 能力。一是依托已建立完成的较为完备的产业体系,畅通以市场需求和规模化应用牵引技术迭代的机制,充分发挥整机制造的带动作用和系统优化的创新模式,从 “单点突破” 迈向 “全链条升级”。鼓励重大项目中的芯片、软件、设备联合攻关,形成技术闭环,避免孤立突破。建立 “芯片 ‒ 设备 ‒ 软件 ‒ 应用” 一体化验证平台,形成 “试用 ‒ 优化 ‒ 推广” 正循环。二是加快重点产业链的体系化、自主化建设。先进计算等重点领域实现大规模异构化算力集群、高能效计算设备、先进计算芯片 (CPU、GPU、AI 加速芯片)、高速互联部件 (高速 SerDes、互连桥接芯片) 以及高性能存储设备 (新型非易失性存储器、高带宽内存) 的全链条、一体化产业布局,突破类脑计算、存算一体等新型计算架构,提升计算算法效率的深度优化,并推动 CPU、GPU、嵌入式神经网络处理器等多元异构算力的高效融合技术发展,加强存储器、互联部件等关键配套规模化替代,确保极端情况下产业运转的连续性。6G、光通信、IPv6、卫星互联网等领域推动产业链上下游协同创新,着力攻克高速及超高速光模块核心芯片、毫米波射频器件与前端模块等关键技术瓶颈,推动核心网络架构向更智能、更弹性方向升级,深化算力网络技术的落地应用,并探索确定性网络等前沿技术,打造坚实可靠的战略竞争优势。
突破关键核心技术瓶颈。在集成电路方面,针对 “卡脖子” 环节实施精准攻关,全力攻克高端通用芯片 (CPU、GPU、FPGA 等)、高端光电芯片、高端传感器等核心环节,实现性能达到国际先进水平,存储器、互联部件等关键配套实现规模化替代,近存计算等新型架构形成自主优势。部署重大工程加速先进工艺 量产与先进封装技术 (Chiplet、Fan-out 等) 应用,集中力量突破光刻胶、大尺寸硅片、特种气体等关键半导体材料以及光刻机、刻蚀机、薄膜沉积设备等核心设备的国产化瓶颈。深化 EDA 工具在成熟及特色工艺节点上的应用和迭代,持续推进在先进数字工艺上的全流程贯通。结合国内设计、工艺和 EDA 需求,丰富完善数字、模拟及射频 IP 核的自主化水平。在软件方面,紧密结合国内应用需求,发挥示范引领作用,加快提升操作系统 (服务器、嵌入式)、数据库、中间件、工业软件及 EDA、CAE 等的研发和产品性能,在先进计算、智能终端、工业控制等领域加强软件与硬件深度协同和系统优化,发展自主可控的工业设计、仿真、控制软件及相应行业解决方案。与此同时,在工具链完备性、生态影响力等方面持续发力,积极把握大模型、开源生态等新机遇,重构产业生态影响力。
(三) 深化全域渗透,释放升级乘数效应
未来十年,推动新一代信息技术从 “场景试点” 向 “全域渗透” 改变,以数实深度融合赋能产业升级。
提升基础设施的全域化贯通能力。“空天地海” 一体化泛在智能连接网络全面建成,“信息孤岛” 问题得到根本解决。6G 技术实现城乡及偏远地区全覆盖,通过系统性政策牵引垂直行业协同攻关,培育应用产业生态。光通信技术与移动通信、云计算、卫星通信、车载通信深度融合,为 “空天地海” 一体化提供泛在智能连接,满足各行业数字化转型需求。“IPv6+” 技术通过端到端协同改造,实现应用、终端全面覆盖,为行业升级提供高速、安全的网络支撑。卫星互联网推动手机、汽车、无人机等直连卫星技术进一步成熟,弥补地面网络覆盖空白,增强自然灾害等极端场景的通信保障能力,助力数字便民服务。
推动千行百业数智化转型。工业互联网新型网络技术实现工业智能网络化,构筑制造业智能化底座。物联网智能体在城市治理、智能制造、交通物流、民生消费等场景全面落地,推动终端产品和解决方案与行业需求精准适配,实现城市管理 “精细化” 与产业生产 “智能化”。云计算 “云智一体” 平台为各行业提供普惠化 AI 算力与算法服务,降低企业智能化转型门槛。大数据技术推动语义统一与跨域互操作,提升数据流通利用效率,加快数据融合创新应用,数据要素成为产业升级的核心动能。
加速技术价值产业化赋能。推动 ICT 创新深度融入实体经济各领域,实现技术价值的规模化赋能。6G 技术不断催生新业务、新场景、新模式。 “IPv6+” 技术深度融入千行百业,助力智能制造、智慧金融等行业转型。构建覆盖数据全生命周期的大数据技术体系,从吸收引进向原创引领转变,为数字经济发展提供有利支撑。更多物联终端产品与解决方案在城市治理、智能制造、民生服务等场景加快应用。工业互联网标识解析体系应用持续深化,解耦、开放、自主的新型工业网络技术推动制造业设备联网率与智能化水平提升,彻底摆脱对欧美 “七国八制” 工业网络技术的路径依赖,引领网络化生产新模式。深化 AI 赋能行业发展,有效推动 AI 从工具化辅助向系统化解决方案转变,以针对制造业不同垂直行业的 AI 模型赋能智能工厂全流程,实现从供应链管理到生产调度再到质量控制等全链条的智能化升级。
(四) 秉持开放共赢,构建全球产业新生态
未来十年,新一代信息技术产业将彻底改变 “跟跑”“并跑” 的定位,以 “标准引领 ‒ 全球布局 ‒ 开放合作” 为路径,构建开放共赢的产业生态,全面提升产业地位与影响力。
夯实标准引领地位。6G 领域推动形成以我国为主导的全球统一标准,将优势技术纳入国际标准体系。“IPv6+” 技术推动全球互联网技术融合与标准互认,为下一代互联网发展提供 “中国方案”。 工业互联网领域实现标识解析相关技术标准自主化。在指令集架构、互联协议等先进计算关键领域主导制定一批国际标准,自主研发的互联协议在带宽、可靠性等核心指标上比肩甚至超越国际主流方案。积极参与并主导量子通信、量子计算等国际标准制定。
深化对外开放合作。加快共建 “技术共享、标准互认、市场共拓” 的开放合作格局。6G、光通信 等自主技术与产品国际化水平全面提升,成为全球数字产业供应链的关键组成部分。在 6G、先进计算、AI、量子信息等领域深化国际技术交流,推动技术共享与协同创新,共同破解前沿技术难题。推动全球技术融合与标准互认,支撑全球数字经济互联互通。全面提升天地一体信息通信基础设施的全球互联覆盖水平,推进卫星互联网等跨境数字基础设施建设,助力 “一带一路” 国家数字便民惠民。 深化工业互联网、AI 等领域的国际产业合作,为全球发展贡献中国智慧,构建更加公平、开放的全球信息技术创新和产业发展环境。
展望未来十年,我国新一代信息通信技术产业 将在创新、安全、绿色、融合、开放的发展道路上 稳步前进,实现从 “跟跑”“并跑” 到 “领跑” 的 新跨越,构建起自主可控、生态繁荣、全球协同的 现代化产业体系,为支撑中国式现代化、全面推进 中华民族伟大复兴提供强劲的创新动能,在全球数 字时代书写中国的辉煌篇章。
原文刊载于《中国工程科学》2026年第28卷第1期 作者:邬贺铨 余晓晖 周兰 许志远 邸绍岩 王琼
暂无评论,等你抢沙发